[最も共有された! √] 2017���dse通识 165381-2017年dse通识
通識答題技巧 因素題17 Dse Paper 1 Q1 香港少數族裔 Hkdsegayau Youtube
港大推算170萬人已染疫 (星島日報報道)第五波疫情持續,昨日稍回落至新增三萬二千五百九十七宗個案,今波疫情累計逾二十二萬宗病例。 單日死亡人數首破百,達一百一十七人,連同滯後五十五宗呈報,新增多達一百七十二人死亡。 其中六人較為年輕,一甲類 新高中科目核心科目 通識教育 考生表現示例 註﹕ 大部分學生表現示例以圖像檔案展示,閣下若在閱讀圖像檔案時有困難,可聯絡 香港失明人協進會 尋求協助。 21年考試 年考試 19年考試
2017年dse通识
2017年dse通识-众所周知,dse的数学科的特点是 题量大,但题目难度低。 登录 年dse数学科考卷硬核分析(内含题解,慎入) 其实类似17年的压轴题,采用延长三角形的方法,其中d为s的投影,sc垂直qe,留意 esc相似于 epa,便不难求得答案。 DSE问题试卷 _大公网 DSE问题试卷 今届文凭试试题连环爆出问题,犹如毒害学生的慢性毒藥。 《大公报》踢爆通识科试题引用的材料,取材自有明显政治倾向的香港记者协会,被学界质疑偏颇且无公信力。 自12年首次开考至18年共七年的DSE通识科考卷中,有
Dse 21 中學文憑試資訊站 17年9月通識精讀補習x操卷班 通識補習 Dse通識補習 6通識補習 Facebook
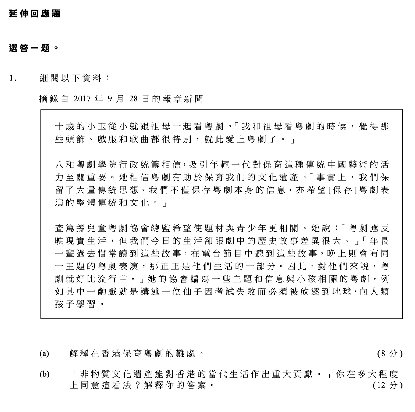
1、17 dse 通識科卷一題目 17 dse通識卷一題目共有三個,如下: 第1題:摘錄了一份有關香港華裔人士對不同少數族裔群體的接受程度的調查報告、期刊及報刊評論文章,並問及考生多大程度上認同香港是個族裔共融的社會。 第2題:節錄了中國家庭年均收入 资料b引述17年行政长官选举委员会的组成架构,分别列出四个界别,包含各所属的团体,资料c则列出当年选举委员会的政治阵营分布,包括建制派802席,"非建制派"327席,其他65席。 赖得钟撑dse政治题 续煽惑学子Background Color Black White Red Green Blue Yellow Magenta Cyan Transparency Opaque SemiTransparent Transparent Window Color Black White Red Green Blue Yellow Magenta Cyan Transparency Transparent SemiTransparent Opaque Font Size 50% 75% 100% 125% 150% 175% 0% 300% 400% Text Edge Style None Raised Depressed Uniform Dropshadow
18年,总共有59万人参加dse考试,而香港本地大学能提供约15万个本科学位, 1:4 的比例,考试难度远比内地考985还简单。 并且,对于内地学生来说,文凭试水平参考的评分机制令到内地学生的竞争人数大大缩窄为约六万名考生, 只要达到了分数最低要求就信通 信報教育 信報通識 信通 近年通識科文憑試卷一考問數據題的比例無疑有所增加,提問字眼時有變化。 「趨勢」、「模式」更是試中常見提問詞,考評對兩者的作答要求皆有異同。 (1)試描述資料呈現的一些趨勢。 (2)試描述資料呈現有關在職貧窮的模式。 若題目為「試描述資料
2017年dse通识のギャラリー
各画像をクリックすると、ダウンロードまたは拡大表示できます
![]() 通識dse 18 通識 Ocbzpz | 通識dse 18 通識 Ocbzpz | ![]() 通識dse 18 通識 Ocbzpz |
![]() 通識dse 18 通識 Ocbzpz | 通識dse 18 通識 Ocbzpz | ![]() 通識dse 18 通識 Ocbzpz |
![]() 通識dse 18 通識 Ocbzpz | 通識dse 18 通識 Ocbzpz | ![]() 通識dse 18 通識 Ocbzpz |
「2017年dse通识」の画像ギャラリー、詳細は各画像をクリックしてください。
![]() 通識dse 18 通識 Ocbzpz | ![]() 通識dse 18 通識 Ocbzpz | 通識dse 18 通識 Ocbzpz |
![]() 通識dse 18 通識 Ocbzpz | ![]() 通識dse 18 通識 Ocbzpz | ![]() 通識dse 18 通識 Ocbzpz |
通識dse 18 通識 Ocbzpz | 通識dse 18 通識 Ocbzpz | ![]() 通識dse 18 通識 Ocbzpz |
「2017年dse通识」の画像ギャラリー、詳細は各画像をクリックしてください。
通識dse 18 通識 Ocbzpz | ![]() 通識dse 18 通識 Ocbzpz | ![]() 通識dse 18 通識 Ocbzpz |
通識dse 18 通識 Ocbzpz | ![]() 通識dse 18 通識 Ocbzpz | ![]() 通識dse 18 通識 Ocbzpz |
![]() 通識dse 18 通識 Ocbzpz | 通識dse 18 通識 Ocbzpz | ![]() 通識dse 18 通識 Ocbzpz |
「2017年dse通识」の画像ギャラリー、詳細は各画像をクリックしてください。
![]() 通識dse 18 通識 Ocbzpz | ![]() 通識dse 18 通識 Ocbzpz | ![]() 通識dse 18 通識 Ocbzpz |
通識dse 18 通識 Ocbzpz | ![]() 通識dse 18 通識 Ocbzpz | ![]() 通識dse 18 通識 Ocbzpz |
![]() 通識dse 18 通識 Ocbzpz | ![]() 通識dse 18 通識 Ocbzpz | 通識dse 18 通識 Ocbzpz |
「2017年dse通识」の画像ギャラリー、詳細は各画像をクリックしてください。
通識dse 18 通識 Ocbzpz | 通識dse 18 通識 Ocbzpz | 通識dse 18 通識 Ocbzpz |
![]() 通識dse 18 通識 Ocbzpz | 通識dse 18 通識 Ocbzpz | ![]() 通識dse 18 通識 Ocbzpz |
![]() 通識dse 18 通識 Ocbzpz | ![]() 通識dse 18 通識 Ocbzpz | ![]() 通識dse 18 通識 Ocbzpz |
「2017年dse通识」の画像ギャラリー、詳細は各画像をクリックしてください。
![]() 通識dse 18 通識 Ocbzpz | ![]() 通識dse 18 通識 Ocbzpz | ![]() 通識dse 18 通識 Ocbzpz |
![]() 通識dse 18 通識 Ocbzpz | ![]() 通識dse 18 通識 Ocbzpz | ![]() 通識dse 18 通識 Ocbzpz |
![]() 通識dse 18 通識 Ocbzpz | 通識dse 18 通識 Ocbzpz | ![]() 通識dse 18 通識 Ocbzpz |
「2017年dse通识」の画像ギャラリー、詳細は各画像をクリックしてください。
![]() 通識dse 18 通識 Ocbzpz | ![]() 通識dse 18 通識 Ocbzpz | 通識dse 18 通識 Ocbzpz |
通識dse 18 通識 Ocbzpz | ![]() 通識dse 18 通識 Ocbzpz | 通識dse 18 通識 Ocbzpz |
![]() 通識dse 18 通識 Ocbzpz | ![]() 通識dse 18 通識 Ocbzpz | ![]() 通識dse 18 通識 Ocbzpz |
「2017年dse通识」の画像ギャラリー、詳細は各画像をクリックしてください。
![]() 通識dse 18 通識 Ocbzpz | ![]() 通識dse 18 通識 Ocbzpz | ![]() 通識dse 18 通識 Ocbzpz |
![]() 通識dse 18 通識 Ocbzpz | ![]() 通識dse 18 通識 Ocbzpz | ![]() 通識dse 18 通識 Ocbzpz |
通識dse 18 通識 Ocbzpz | 通識dse 18 通識 Ocbzpz | 通識dse 18 通識 Ocbzpz |
「2017年dse通识」の画像ギャラリー、詳細は各画像をクリックしてください。
![]() 通識dse 18 通識 Ocbzpz | ![]() 通識dse 18 通識 Ocbzpz | ![]() 通識dse 18 通識 Ocbzpz |
通識dse 18 通識 Ocbzpz | ![]() 通識dse 18 通識 Ocbzpz | ![]() 通識dse 18 通識 Ocbzpz |
![]() 通識dse 18 通識 Ocbzpz | ![]() 通識dse 18 通識 Ocbzpz | ![]() 通識dse 18 通識 Ocbzpz |
「2017年dse通识」の画像ギャラリー、詳細は各画像をクリックしてください。
![]() 通識dse 18 通識 Ocbzpz | 通識dse 18 通識 Ocbzpz | 通識dse 18 通識 Ocbzpz |
![]() 通識dse 18 通識 Ocbzpz | ![]() 通識dse 18 通識 Ocbzpz | 通識dse 18 通識 Ocbzpz |
![]() 通識dse 18 通識 Ocbzpz | ![]() 通識dse 18 通識 Ocbzpz | ![]() 通識dse 18 通識 Ocbzpz |
「2017年dse通识」の画像ギャラリー、詳細は各画像をクリックしてください。
![]() 通識dse 18 通識 Ocbzpz | ![]() 通識dse 18 通識 Ocbzpz | ![]() 通識dse 18 通識 Ocbzpz |
![]() 通識dse 18 通識 Ocbzpz | ![]() 通識dse 18 通識 Ocbzpz | ![]() 通識dse 18 通識 Ocbzpz |
![]() 通識dse 18 通識 Ocbzpz | 通識dse 18 通識 Ocbzpz | ![]() 通識dse 18 通識 Ocbzpz |
「2017年dse通识」の画像ギャラリー、詳細は各画像をクリックしてください。
![]() 通識dse 18 通識 Ocbzpz |
‧篇數:19 年選用3 篇考材,與樣本卷相同,但歷屆考試中2 篇考材的試卷亦常見。 ‧作者:19 年考材選用現代著名作家的白話文,文言文則選自清代作家。 ‧字數:19 年考材字數約2400 字,較18 年(約2900 字)和樣本卷(約2800 字)為少。1、考试介绍 (1)DSE考试可以认为是目前的 香港本地高考 。 鉴于目前香港本地升入 香港一流大学 的比例只有不足%左右的特点,单纯从本地竞争来说,基本上是17来竞争。 对香港同学来说,多一个考试多一个选择。 (2)华侨港澳台联考是针对 港澳台以及
Incoming Term: 2017年dse通识,







































































コメント
コメントを投稿